(来源:乌拉特后旗妇女联合会)

“冻” 感清晨来报到!17日起5天大部有霜冻

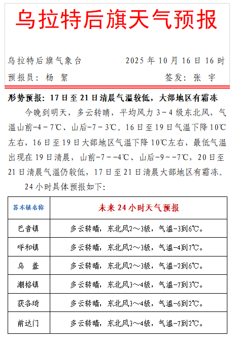
霜冻黄色预警信号

巴彦淖尔市气象台2025年10月17日8时45分继续发布2025年10月16日10时28分发布的 霜冻黄色预警信号:

预计18日清晨,临河区、五原县、磴口县、乌拉特前旗、乌拉特中旗、乌拉特后旗、杭锦后旗地面最低温度将下降到-3℃以下,对农业将产生影响。请有关单位和人员做好防范准备。

防御指南:

1.霜冻对未收获的露地蔬菜有不利影响,请提前做好抢收工作;

2.设施农业及时采用保温措施。

来 源:乌拉特后旗气象台 巴彦淖尔市气象台

乌拉特后旗妇联`