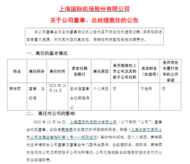
红星资本局10月25日消息,任职不到一年,上海机场总经理黄铮霖因个人原因辞去公司所有职务。

同时,公司已指定副总经理李政佳代行公司总经理职责。根据有关规定,黄铮霖的辞职未导致公司董事会成员低于法定最低人数,其辞职自辞职报告送达公司董事会时生效。
值得注意的是,黄铮霖是在2025年1月26日刚刚从副总升任上海机场总经理,至10月24日辞职,任职时长仅9个月。
据媒体报道,截至发稿时,黄铮霖电话已关机。多位知情人士提到,最近已经多日未见黄,他也一直没有回复记者几天前的微信询问。刚刚结束的北外滩国际航运论坛上,其中的分论坛“北外滩国际航空论坛”由中国东航与上海机场承办,黄铮霖也未现身。

黄铮霖,图源:“上海市浙江商会”微信公众号
黄铮霖出生于1977年4月,曾担任上海机场(集团)有限公司人力资源部总经理、机关党委书记,以及上海机场副总经理等职务。2025年1月,黄铮霖任上海机场总经理。除了担任上市公司总经理,黄铮霖还担任上海国际机场股份有限公司浦东国际机场总经理、党委副书记。
据2024年年报,去年黄铮霖从上市公司获得的税前报酬为102.67万元。
今年以来,上海机场副总以及总经理职位变动频繁。今年1月,董事、总经理张永东因退休原因离任。今年3月,因工作安排原因,时任副总经理的蒋新生离任。此次黄铮霖离任后,总经理一职再次空缺。
暂代其履职的副总经理李政佳同样是一位资深内部高管。2024年年报显示,除上海机场副总经理外,他还兼任上海虹桥国际机场有限责任公司的党委书记、董事长,职业生涯贯穿虹桥商务区开发、临空产业投资及机场运营管理等多个业务板块。去年李政佳的税前年薪为101.52万元。
据悉,上海机场系于1997年5月由上海机场(集团)有限公司(以下简称“机场集团”)作为独家发起人发起设立的股份有限公司,1998年2月在上海证券交易所上市,主营为国内外航空运输企业及旅客提供地面保障服务等。公司控股股东为上海机场(集团)有限公司,实际控制人为上海市国资委。
据半年报显示,今年上半年上海机场实现营收达63.53亿元,同比增长4.78%;归母净利润为10.44亿元,同比增长28.14%。
截至10月24日收盘,上海机场股价报31.37元/股,跌0.03%,今年以来跌6.66%。

(本文不构成任何投资建议,据此操作风险自担)
