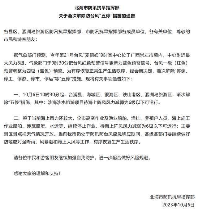
据气象部门最新消息

台风“麦德姆”的中心已于

今天(6日)1时10分前后

在防城港市沿海登陆

(强热带风暴级)

今天9时

位于崇左市境内

中心附近最大风力有8级

20米/秒(约72公里/小时)

中心最低气压为995hPa

“麦德姆”正位于崇左境内!预计中午前后移出!广西今日部分地区仍有大风大暴雨

广西气象台

10月6日8时

将台风二级预警调整为四级

10月6日9时30分

继续发布暴雨三级预警

广西气象局

10月6日10时

调整重大气象灾害(台风)

Ⅱ级应急响应为Ⅲ级应急响应命令

北海、防城港、钦州、崇左等市

管控措施有新变动

请留意↓↓

“麦德姆”正位于崇左境内!预计中午前后移出!广西今日部分地区仍有大风大暴雨

“麦德姆”正位于崇左境内!预计中午前后移出!广西今日部分地区仍有大风大暴雨

“麦德姆”正位于崇左境内!预计中午前后移出!广西今日部分地区仍有大风大暴雨

“麦德姆”正位于崇左境内!预计中午前后移出!广西今日部分地区仍有大风大暴雨

据广西气象台预计

“麦德姆”将以

每小时15—20公里的速度

向西偏北方向移动

强度继续减弱

中午前后移出广西

进入越南东北部

受其影响

今天(6日)白天

北部湾海面平均风6~8级

阵风9~10级

桂南、桂西有6~8级

阵风9~10级大风

沿海地区、桂西和桂南

有大雨到暴雨

局地大暴雨或特大暴雨

北部湾海面有大雨到暴雨

局地大暴雨

“麦德姆”正位于崇左境内!预计中午前后移出!广西今日部分地区仍有大风大暴雨

未来24小时

北海、钦州、防城港、崇左、百色、

南宁、玉林等市及河池西部

有暴雨、局地大暴雨或特大暴雨

并伴有短时雷暴大风等强对流天气

10月6日

中央气象台发布

暴雨黄色预警、台风蓝色预警

中央气象台10月6日10时继续发布暴雨黄色预警:

预计,10月6日14时至7日14时,广西西部和南部、贵州西南部、云南东部等地有大到暴雨,其中,广西西部、云南东南部等地部分地区有大暴雨(100~200毫米),上述部分地区伴有短时强降水(最大小时降雨量20~50毫米,局地可超过60毫米),局地有雷暴大风等强对流天气;此外,四川盆地北部、甘肃东部、陕西中部、山西中部等地部分地区有大雨,局地有暴雨。

“麦德姆”正位于崇左境内!预计中午前后移出!广西今日部分地区仍有大风大暴雨

中央气象台10月6日10时继续发布台风蓝色预警:

大风预报:6日14时至7日14时,北部湾、广西南部及沿海、雷州半岛东部沿海将有5—7级、阵风8—9级的大风。

“麦德姆”正位于崇左境内!预计中午前后移出!广西今日部分地区仍有大风大暴雨

降水预报:6日14时至7日14时,广西西部和南部、贵州西南部、云南东部等地有大到暴雨,其中,广西西部、云南东南部等地部分地区有大暴雨(100~200毫米)。

“麦德姆”正位于崇左境内!预计中午前后移出!广西今日部分地区仍有大风大暴雨

收到暴雨预警信息后

可以这样应对

“麦德姆”正位于崇左境内!预计中午前后移出!广西今日部分地区仍有大风大暴雨

“麦德姆”正位于崇左境内!预计中午前后移出!广西今日部分地区仍有大风大暴雨

“麦德姆”正位于崇左境内!预计中午前后移出!广西今日部分地区仍有大风大暴雨

“麦德姆”正位于崇左境内!预计中午前后移出!广西今日部分地区仍有大风大暴雨

“麦德姆”正位于崇左境内!预计中午前后移出!广西今日部分地区仍有大风大暴雨

“麦德姆”正位于崇左境内!预计中午前后移出!广西今日部分地区仍有大风大暴雨

“麦德姆”正位于崇左境内!预计中午前后移出!广西今日部分地区仍有大风大暴雨

“麦德姆”正位于崇左境内!预计中午前后移出!广西今日部分地区仍有大风大暴雨

来源丨广西日报微信综合中央气象台、@广西气象、北海市防汛抗旱指挥部、防城港市防汛抗旱指挥部、钦州市防汛抗旱指挥部、崇左市防汛抗旱指挥部、应急管理部