作者 | 源媒汇 谢春生

一纸停牌公告,将昔日ODM巨头再次推到了资本市场的聚光灯下。

10月9日,闻泰科技发布公告称,近期公司因存在尚未披露的重要信息,自即日起停牌,预计停牌时间不超过2个交易日。停牌期间,公司可转换公司债券“闻泰转债”将暂停转股。

“包袱”甩给立讯精密,闻泰科技成功上岸?

图片来源:闻泰科技公告

对于闻泰科技的停牌原因,市场猜测颇多。

猜测方向主要集中在三个方面:第一,闻泰2024年年底已经被美国列入实体清单了,2025年国庆节前夕子公司也被列入了实体清单,可能存在未及时披露情况;第二,公司重大资产重组收官阶段的关键资产交割事项尚未完成披露;第三,可能是公司要约收购上海鼎泰匠芯科技有限公司100%股权。

针对市场猜测以及停牌的具体原因,源媒汇也致函闻泰科技方面,截至发稿未获回复。

在距离闻泰科技剥离核心ODM业务仅半年的时间节点,这场突如其来的停牌,让公司半导体转型的真实境遇充满悬疑。

卖掉不赚钱的核心业务

回溯过往,此番停牌,或是闻泰科技战略转型的必然结果。

近年来,闻泰科技一直在推进一项重大战略调整——从产品集成业务向半导体业务全面转型。2024年12月,闻泰被美国列入实体清单,产品集成业务受到全面不利影响。

财报数据显示,2024年,闻泰科技实现营收735.98亿元,同比增长20.23%;归母净利润亏损28.33亿元,同比下滑339.83%。其中,产品集成业务和半导体业务分别实现营收582.7亿元、147.15亿元,毛利率为2.49%、37.52%。

“包袱”甩给立讯精密,闻泰科技成功上岸?

图片来源:闻泰科技2024年年度报告

虽然产品集成业务为闻泰科技贡献了近80%的营收,但超低的毛利率,加上被美国列入实体清单,导致该业务的资产发生减值,成为彼时公司净利润大幅下滑的关键。

这也加速了闻泰科技的战略调整。2024年年末,公司宣布拟出售产品集成业务相关资产,集中资源提升半导体业务的盈利能力。

随后,闻泰科技启动了与立讯精密的交易,拟以现金交易的方式,向立讯精密及立讯通讯转让公司及控股子公司拥有的与产品集成业务相关的9家标的公司股权和标的经营资产。

据闻泰科技2025年5月16日发布的《重大资产出售报告书(草案)》披露,本次交易金额为43.89亿元。另据最新进展公告显示,本次交易标的资产的各项交割工作正在推进过程中,其中昆明智通、深圳闻泰、黄石智通、昆明闻讯股权以及无锡闻泰、无锡闻讯相关业务资产包均已完成交割,印度闻泰相关业务资产包资产也已完成转移。

“包袱”甩给立讯精密,闻泰科技成功上岸?

图片来源:闻泰科技公告

随着上述重大资产出售的交割进展,也引发了内部人事巨震。

7月15日,闻泰科技发布公告称,公司董事长兼总裁张秋红、职工代表董事兼副总裁董波涛、董事谢国声、董事会秘书高雨递交书面辞任报告。同时,公司决定引入在半导体业务领域具有深厚专业背景与丰富实践经验的人员进入董事会。

“包袱”甩给立讯精密,闻泰科技成功上岸?

图片来源:闻泰科技公告

由此,足见闻泰科技战略重心向半导体业务倾斜的决心。

受此影响,2025年上半年,闻泰科技的营收出现大幅下滑,但归母净利润却同比剧增:营收同比下滑24.56%,降至253.41亿元;归母净利润同比暴涨237.36%,达到4.74亿元。其中,产品集成业务实现营收174.85亿元,净亏损6.85亿元,亏损幅度同比减少。

此外,上述交易也重塑了行业竞争格局。昔日由华勤技术、龙旗科技和闻泰科技主导的ODM市场,因闻泰科技的退出、立讯精密的入局而被打破。

而拥有苹果供应链管理经验与资金实力的立讯精密,对收购闻泰科技的相关业务也有着明确规划。其在投资者互动平台表示,针对收购闻泰科技消费电子系统集成业务后的规划,预计2025年内实现ODM与OEM业务的损益平衡。

可见,行业新一轮整合已然开启。

靠买来的半导体业务补缺

剥离产品集成业务的同时,闻泰科技的半导体业务,已然成为业绩增长的新引擎。

2025年一季度,闻泰科技的半导体业务营收同比增长8.4%,达到37.11亿元;毛利率和净利润分别为38.32%、5.78亿元,经营性净利润同比增长65.14%。值得一提的是,公司半导体业务一季度整体出货量创近三年来季度新高。

这样的增长态势持续延续。2025年上半年,闻泰科技的半导体业务实现营收78.25亿元,同比增长11.23%。基于此,公司对于下半年也寄予厚望,并表示从当前在手订单情况来看,下半年收入有望在上半年基础上实现进一步增长。

半导体业务能有如此战绩,与闻泰科技7年前的一个大胆决定有直接关系。

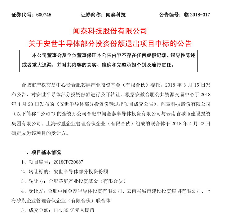
2018年4月24日,闻泰科技以114.35亿元的代价拿下安世半导体1/3的股份,之后又相继投入超200亿元将其彻底收归旗下。

据综合报道,2018年,安世半导体估值超300亿元。另据天眼查数据显示,彼时闻泰科技的总资产为169.42亿元,其中总负债达到132.11亿元,净资产仅为37.31亿元。因此,这一收购也被市场称为“蛇吞象”。

“包袱”甩给立讯精密,闻泰科技成功上岸?

图片来源:闻泰科技公告

闻泰科技之所以要冒如此大的风险收购,与ODM业务的低毛利率有直接关系。

源媒汇统计发现,2022年至2024年,闻泰科技的产品集成业务毛利率分别为8.6%、8.23%和2.49%,整体呈现出下滑趋势,基本上已无利润可言。反观同期半导体业务毛利率,分别为42.66%、38.59%和37.52%,虽然亦有小幅下滑的趋势,但整体高出产品集成业务可不是一丁半点。

如今,再回头看当初闻泰科技的那桩豪赌,这步棋可谓是走的相当正确。

不过,卖掉ODM业务只是完成了“减法”,半导体业务能否做出“加法”,才是决定公司未来的关键。

数据显示,2024年,闻泰科技半导体业务来源于汽车、移动及穿戴设备、工业与电力、计算机设备、消费领域的收入占比,分别为62.03%、7.99%、20.60%、5.36%、3.74%。汽车领域包括电动汽车仍然是公司半导体收入来源的主要方向。

尽管公司半导体产品已覆盖国内一众头部新能源汽车客户,可面临的挑战也不小。

从内部看,研发投入压力巨大。2024年,闻泰科技在半导体领域投入研发费用18亿元,聚焦IGBT、SiC等高端领域的技术攻坚;从外部看,行业竞争白热化,全球半导体企业都在争抢车规级与AI相关芯片市场份额,且技术迭代周期不断缩短。更关键的是,半导体业务需快速填补ODM业务留下的营收空缺,这种“增长焦虑”,可能影响公司战略决策的稳健性。

立讯精密的整合进度也间接影响着闻泰科技的转型。若立讯能顺利激活收购的ODM资产,可能进一步挤压闻泰科技潜在的终端客户资源;反之,若整合不及预期,则印证闻泰科技剥离决策的正确性。

而此番停牌,或意味着闻泰科技战略转型的最后阶段正在拉开帷幕。

闻泰科技的停牌涉及的“重要信息”,如果是半导体业务的重大合作或融资落地,将为其转型注入强心剂;若指向资产处置,则意味着转型之路比预期更艰难。但无论如何,这场从ODM巨头到半导体玩家的蜕变,已然成为中国科技企业应对地缘风险、实现产业升级的典型样本。

两个交易日的停牌时间不长,但足以让市场看清:在核心技术竞争的时代,舍弃规模换聚焦的闻泰科技,能否在半导体赛道真正站稳脚跟。