国庆假期告急
就剩今天最后一天了
据通州区气象台最新预报——
今天(8日)至11日
持续4天降雨降温天气
今天白天有中雨
最高气温14℃
今夜至明天(9日)白天
通州有中雨到大雨
最高气温只有12℃
最低气温才8℃
请市民朋友
务必及时增添衣物
谨防感冒~
通州小布(北京通州发布:bjtzfb)
了解到:
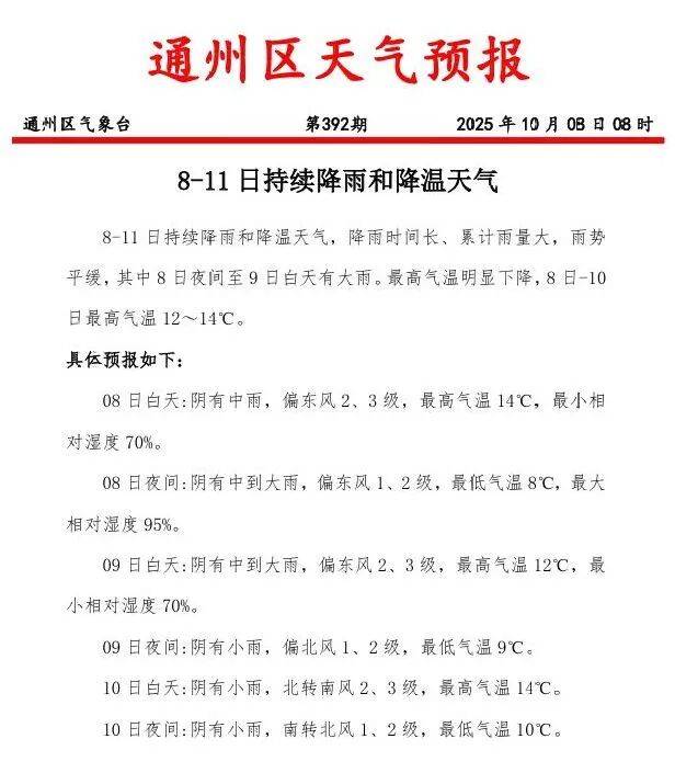
★通州具体天气预报如下:
今天(8日)白天:阴有中雨,偏东风2、3级,最高气温14℃。
夜间:阴有中到大雨,偏东风1、2级,最低气温8℃。
明天(9日周四)白天:阴有中到大雨,偏东风2、3级,最高气温12℃。
夜间:阴有小雨,偏北风1、2级,最低气温9℃。
周五(10日)白天:阴有小雨,北转南风2、3级,最高气温14℃。
夜间:阴有小雨,南转北风1、2级,最低气温10℃。
据气象北京最新预报——
伴随降雨的是明显的降温,今天(8日)至10日最高气温骤降至12-13℃,体感阴冷,请注意及时添衣保暖,谨防感冒。
尤其是夜晚休息时要记得关好门窗,盖好被子,老年人更要注意保暖,谨防心脑血管疾病的发生。
温馨提示